![]() |
|---|
2016年,習近平主席在全國衛生與健康大會上強調“要倡導健康文明的生活方式,樹立大衛生、大健康的觀念,把以治病為中心轉變為以人民健康為中心”,自此,大健康的概念在中國范圍內普及。“大健康”沒有學術上特定的英文詞匯,是頗具中國特色的理念。“大健康”和“健康”僅一字之差,兩者的概念是否也十分趨同呢?
世界衛生組織對“健康”的定義是:健康不僅為疾病或虛弱之消除,而是體格、精神與社會之完全健康狀態。百度百科對大健康的概念是這樣定義的:大健康是根據時代發展、社會需求與疾病譜的改變,提出的一種全局的理念。它圍繞著人的衣食住行以及人的生老病死,關注各類影響健康的危險因素和誤區,提倡自我健康管理,是在對生命全過程全面呵護的理念指導下提出來的。追求的不僅是個體身體健康,還包含精神、心理、生理、社會、環境、道德等方面的完全健康。提倡的不僅有科學的健康生活,更有正確的健康消費等。范疇涉及各類與健康相關的信息、產品和服務,也涉及到各類組織為了滿足社會的健康需求所采取的行動。
兩相對比,從字面上,“大健康”比“健康”的范疇更加廣闊,更加強調全局性和全周期性。
國外機構PHCPI組織對高質量初級醫療體系的全局性做了如下定義:全面性是指針對健康問題、不同年齡層和不同治療方式提供全面和適當的護理。綜合護理應涉及廣泛的預防、促進、慢性、行為和康復服務,并包括在初級保健級別評估患者的風險、需求和偏好。除了服務能力的擴展之外,綜合性還可以指在初級衛生保健中整合預防、治療和康復治療,以及治療“整個人”的方法,而不僅僅是特定的器官系統或疾病。2020年9月22日,習近平總書記主持召開教育文化衛生體育領域專家代表座談會時強調“要把人民健康放在優先發展戰略地位,努力全方位全周期保障人民健康,加快建立完善制度體系,保障公共衛生安全,加快形成有利于健康的生活方式、生產方式、經濟社會發展模式和治理模式,實現健康和經濟社會良性協調發展。”講話雖然未提到“大健康”,但是其核心要義和大健康的全局性和全周期性不謀而合。

基于上述大健康概念的解釋,大健康產業的定義就不難理解,是指維護健康、修復健康、促進健康的產品生產、服務提供及信息傳播等活動的總和,包括醫療服務、醫藥保健產品、營養保健食品、醫療保健器械、休閑保健服務、健康咨詢管理等多個與人類健康緊密相關的生產和服務領域。但僅憑此定義大健康產業的邊界略有抽象和模糊。國內眾多專家學者都曾對大健康及其產業做出定義,但我國目前對大健康產業范疇沒有統一的界定。基于此,結合前瞻研究院相關產業報告及中國社科院教授唐鈞在其《大健康與大健康產業的概念、現狀和前瞻——基于健康社會學的理論分析》一文中所做的界定,從兩個角度對大健康產業進行劃分。
從產品及服務性質可分為醫療產品及服務和健康產品及服務,醫療產品及服務主要有:以醫療服務機構為主體的醫療產業和以藥品、醫療器械以及其他醫療耗材產銷為主體的醫藥產業;健康產品及服務主要有:以保健食品、健康產品產銷為主體的保健品產業;以個性化健康檢測評估、咨詢服務、調理康復、保障促進等為主體的健康管理服務產業;以居家為基礎、社區為依托、機構為支撐健康養老服務產業。

從需求的角度,可分為針對健康人群的大健康產品及服務、針對亞健康人群的大健康產品及服務和針對非健康人群的大健康產品及服務。

由于大健康產業的全局性和全周期性,其產業脈絡縱橫,從上游制造環節,中游流通環節到下游應用環節,涵蓋范圍甚廣。

行業發展歷程:行業向高質量發展
1994年之前,我國醫療行業改革仍處于探索階段,伴隨著醫療機構市場化的是與非的爭議,各項探索性改革進行,但總體仍缺乏整體性,系統性的改革,一些深層次的問題尚未解決。1994年,國務院決定在江蘇鎮江、江西九江進行社會統籌與個人賬戶相結合的社會醫療保險制度的試點,為全國醫療保險制度改革探索經驗,由此揭開醫改序幕。1996年開展第一次全國衛生工作會議,提出深化改革,加快發展,開創衛生工作新局面。2009年新一輪醫改方案正式出臺,并提出建立健全醫療保障體系,基本公共衛生服務的均等化,實現"重治療"向"重預防"轉變的前提。時年,《基本藥物制度實施方案》也相應出臺,國家基本藥物制度工作正式實施。由此,我國醫療衛生體系公平性和可及性加速提升。2016年習近平主席在全國衛生與健康大會上強調把人民健康放在優先發展戰略地位,努力全方位全周期保障人民健康。大衛生、大健康的觀念開始普及,以往以治病為中心逐漸向為以人民健康為中心轉變,此后,中央和地方政府繼續出臺政策促進大健康產業多元發展。隨著我國社會經濟的發展,人民的深層次健康意識覺醒,人民對健康這一概念有了更高質量的理解和追求。

行業政策背景:政策加持,向高質量發展
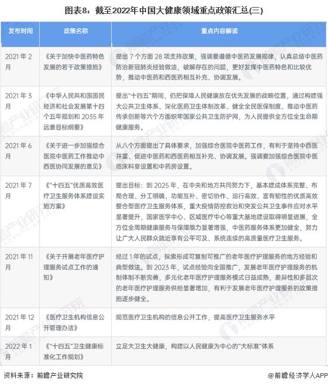
近年來,我國政府不斷出臺政策,中央和地方加大投入力度,建立健全基本醫療衛生服務的公平性和可及性,經受住了2020年疫情的考驗。“十四五”時期,我國醫療服務體系圍繞人民全生命周期向著高質量全方位發展。中醫藥治未病、保健品、“互聯網+”醫療等成為發力點,以點帶面,優化布局。2021年7月1日,國家發改委印發《“十四五”優質高效醫療衛生服務體系建設實施方案》,提出到2025年,在中央和地方共同努力下,基本建成體系完整、布局合理、分工明確、功能互補、密切協作、運行高效、富有韌性的優質高效整合型醫療衛生服務體系,重大疫情防控救治和突發公共衛生事件應對水平顯著提升,國家醫學中心、區域醫療中心等重大基地建設取得明顯進展,全方位全周期健康服務與保障能力顯著增強,中醫藥服務體系更加健全,努力讓廣大人民群眾就近享有公平可及、系統連續的高質量醫療衛生服務。



《“健康中國2030”規劃綱要》明確提出健康服務業總規模于2020、2030年超過8萬億元和16萬億元。2021年是中國Biotech(生物科技)公司大規模商業化的元年,也是創新醫療技術與器械公司商業化爆發的春天。據《2022易凱資本中國健康產業白皮書》報告,2021年中國健康產業規模大約為10萬億元左右。據pwc數據,2016年至2021年,中國醫療健康服務行業交易總額累計超過3000億元,交易數量超過1500筆。

根據Frost&Sullivan數據,三大領域中,生物藥發展迅猛,規模占比逐年提升,從2016年的14%上升至2021年的約24%;中藥規模占比穩定,保持在25%左右;化學藥處于轉型陣痛期,市場占比回落明顯,其失勢在恒瑞、東陽光等傳統大型化學藥企的事件中可見一斑。總體而言,未來隨著人口老年化進程的推進,我國加大對醫療行業投資的趨勢不可逆轉,行業發展的經濟環境較好,醫藥行業步入“黃金十年”的大勢不會改變。

注:2021年為初步統計數據。
據商務部發布的報告,2021年,全國藥品流通市場銷售規模穩步增長,增速逐漸恢復至疫情前水平。全國七大類醫藥商品銷售總額26064億元,扣除不可比因素同比增長8.5%,增速同比加快6.1個百分點。其中,藥品零售市場銷售額為5449億元,扣除不可比因素同比增長7.4%;藥品批發市場銷售額為20615億元,扣除不可比因素同比增長8.65%。


保健食品大致可劃分為維生素和膳食補充劑、體重管理和運動營養三大領域。根據Euromonitor統計的數據,2016-2021年中國保健食品市場規模呈現逐年上升的趨勢,2021年市場規模為2167.65億元,同比增長7.39%。

中國年輕一代消費者對進口/功能性保健產品的需求顯著增加。德勤與天貓國際疫情后對進口市場統計數據顯示,85后、90后的保健品使用頻率和接受度異常高,95后消費增速不斷提升。在進口保健品支出方面,90后消費金額較疫情前同比增長51%。這種增長是由于人們越來越意識到服用補充劑以維持營養平衡、免疫力、消化系統、頭發和皮膚的好處,以及對促進睡眠和注意力等功能的支持作用。由于快節奏的生活方式和過度的工作生活,中國一線城市的大量消費者出現了“健康焦慮”癥狀。

1、區域競爭:北上廣表現亮眼
2021年藥品流通行業中西藥類銷售總額最多的地區是廣東省,金額為1769.86億元,占全國銷售總額的9.55%;其次是江蘇省,占比8.26%;上海市銷售額占全國的7.74%,排名第三。
2021年中成藥類銷售額排名前三的省市分別是廣東省、北京市、浙江省,金額分別為383.81億元、375.03億元、259.18億元,三地區占比合計近30%。
2021年全國中藥材類銷售總額為574.23億元,區域銷售排名前三的是廣東、上海、北京,占比分別為16.33%、13.53%、10.87%。
2021年廣東省醫療器材類銷售以392.69億元的數額排名全國第一,占比為19.28%,其次是河南省(10%)和湖北省(9.27%)。
從四大類藥品區域銷售情況可見,廣東省醫藥流通市場規模在全國表現突出。

2021醫藥制造企業中中藥和化學制藥板塊營業收入排名前十上市公司規模較大。隨著《關于加快中醫藥特色發展的若干政策措施》等政策發布,中藥行業產業活力進一步激發。上市企業中,白云山、云南白藥、步長制藥等2021業績表現突出。
化學制劑板塊近年來持續受到控費、帶量采購、醫保談判等政策壓制,收入和利潤增速放緩,2021年創新藥企受集采、一致性評價、新一輪醫保談判等政策的推進,內部分化進一步加劇,2022年創新藥領域提前布局并具備研發實力的頭部企業(華東醫藥、復星醫藥等)有望獲益。
醫療器械板塊將保持中長期從低端向高端轉型、從本土走向國際化、多元化布局發展方向。疫情或加速國產品牌出海,渠道推廣有望加速。2021邁瑞醫療、英科醫療業務收入在該板塊上市企業中表現優異,優質民族品牌正加速海外市場拓展和品牌建設。
生物制品整體板塊受益于新冠疫情各國對疫苗的旺盛需求,實現高增速,細分領域中疫苗、血制品等均呈現高景氣度,潛力巨大,以遼寧成大、智飛生物等為代表,行業內企業加速成長。
醫療服務龍頭企業(如藥明康德、愛爾眼科、迪安診斷等)優勢進一步擴大,有望憑借品牌效應和規模效應進一步加速擴張步伐,拓展全國乃至全球醫療服務市場,打開新的成長空間。

注:上市公司業務眾多,存在企業跨板塊經營,此圖主要依據同花順二級行業分類劃分。
2021年中國醫藥集團、上海醫藥集團和華潤醫藥流通集團牢牢占據醫藥批發企業前三強席位。而醫藥零售企業則以國大藥房、大參林、益豐、一心堂、老百姓為代表,加速整合擴張。疫情反復爆發促進了抗疫物資的需求,醫藥零售企業收入迎來增長。近年來隨著我國信息化、數字化不斷提升,在互聯網醫療政策的加持下,我國頭部醫藥流通行業企業在加速線下渠道資源整合優化的同時,紛紛向線上發展,布局“互聯網+”醫療板塊業務,搶占先機。醫藥政策改革不斷實施的過程中,零售藥店是非住院用藥的重要選擇渠道,景氣度相對較高。

2021年,我國醫藥行業整體呈現出國際化持續探索、新藥研發方向明確、仿制藥企業多元探索、mRNA技術發展、細胞療法迎里程碑等多維度發展趨勢:

《中華人民共和國國民經濟和社會發展第十四個五年規劃和2035年遠景目標綱要》從制度體系、機構設施、核心制造、創新突破、數字建設、環境安全6大方向出發,豐富了我國全民醫療健康體系建設的內涵。人民健康上升到戰略高度,我國大健康行業將迎來全方位發展。


《“十四五”優質高效醫療衛生服務體系建設實施方案》提出要深度運用5G、人工智能等技術,打造國際先進水平的智慧醫院,建設重大疾病數據中心。推進跨地區、跨機構信息系統的互聯互通、互認共享、術語規范以及數據的整合管理,建設主要疾病數據庫和大數據分析系統。為深入貫徹落實黨中央、國務院關于加快推進5G網絡等新型基礎設施建設的決策部署,培育可復制、可推廣的5G智慧醫療健康新產品、新業態、新模式,工業和信息化部、國家衛生健康委員會確定了987個5G+醫療健康應用試點項目。主要應用領域含“5G+急診救治”、“5G+遠程診斷”、“5G+遠程治療”、“5G+遠程重癥監護”、“5G+中醫診療”、“5G+醫院管理”、“5G+智能疾控”、“5G+健康管理”。
全國試點項目最多的地區是北京,共有127個項目;其次是浙江,共97個項目;上海和廣東各81個項目,數量并列全國第三。可見,未來醫療健康體系智能化、數字化將以京津冀、長三角、珠三角為核心遍地開花,業務模式和產品結構將更加多元。

黨的十九屆五中全會提出“全面推進健康中國建設”,明確了2035年建成健康中國的遠景目標。“十四五”規劃和2035年遠景目標綱要進一步細化了“十四五”時期全面推進健康中國建設的目標任務。目前,我國大健康產業的上市公司數量較多,分布在各產業鏈環節。其中,涉及醫療服務、醫藥商業、醫藥制造的上市公司包括:藥明康德、愛爾眼科、九州通、老百姓、白云山等。



大健康行業中的上市公司,大部分深耕國內市場,以長三角、珠三角、京津冀等為主。少部分企業,如復星醫藥,中國地區以外的營業收入超過公司主營業務收入30%。總體而言,我國大健康領域企業國際化程度有待進一步提升。

注:醫藥健康相關業務含醫藥工業和醫藥商業
從收入規模角度,醫藥商業板塊平均收入規模最高,龍頭企業如上海醫藥2021年前三季度營業收入為1609.7億元。其次是中藥和化藥板塊,頭部企業分別為白云山和復星醫藥,2021年前三季度收入規模分別達535.4億元和270.48億元。
從毛利率角度看,大健康行業中生物制品板塊毛利率最高,頭部企業平均毛利高達78%;醫藥商業板塊毛利相對較低,頭部企業平均毛利僅為10%左右。

截至2021年上半年,中藥領域,廣州白云山醫藥集團股份有限公司共有325種產品被納入國家醫保目錄品種,同仁堂“安宮牛黃丸傳統制作技藝”列入第四批國家級非物質文化遺產代表性目錄。生物領域,華蘭生物、長春高新研發投入占營業成本比重超20%。化藥領域,復星醫藥國際市場營業收入占比超30%。醫藥大健康行業持續傳承創新,產業化、國際化程度日益提升。

注:營業收入為各公司2021年上半年數據;云南白藥、智飛生物、復星醫藥毛利率為公司整體經營毛利率;非遺項目/國家醫保目錄品種為截至2021年上半年的累計數
工業和信息化部等九部門發布《“十四五”醫藥工業發展規劃》明確提出到2025年,主要經濟指標實現中高速增長,前沿領域創新成果突出,創新動力增強,產業鏈現代化水平明顯提升,藥械供應保障體系進一步健全,國際化水平全面提高。到2035年,醫藥工業實力將實現整體躍升;創新驅動發展格局全面形成,產業結構升級,產品種類更多、質量更優,實現更高水平滿足人民群眾健康需求,為全面建成健康中國提供堅實保障。“十四五”醫藥工業利潤總額年均增速8%以上。
基于此,大健康板塊的醫藥工業企業紛紛加強創新技術,深化本土領域布局;同時通過多元發展戰略拓寬市場邊界:

更多本行業研究分析詳見前瞻產業研究院《中國大健康行業發展前景預測與投資戰略規劃分析報告》,同時前瞻產業研究院還提供產業大數據、產業研究、產業規劃、園區規劃、產業招商、產業圖譜、產業鏈咨詢、技術咨詢、IPO募投可研、IPO業務與技術撰寫、IPO工作底稿咨詢等解決方案。
點擊:閱讀轉載原文