![]() |
|---|
2020年伊始,新型冠狀病毒感染的肺炎疫情迅速蔓延,為做好疫情防控工作,國務院和全國各省市已發布延遲企業復工通知,其中一些中小企業經營面臨較多困境,如無法開工下還要承擔房租、支付工資等較大的經營成本;除此之外,較多中小企業還面臨無法如期交付產品訂單相關糾紛,甚至是取消訂單;這樣的惡性循環下,中小企業正常運轉的現金流也告急,諸如此類巨大的經營壓力使得本身就處于經濟逆周期的中小企業“雪上加霜”。

一直以來,中小企業對我國經濟發展發揮著重要作用。根據工信部數據,截止到2018年底,中國中小企業的數量已經超過了3000萬家,個體工商戶數量超過7000萬戶,貢獻了全國50%以上的稅收,60%以上的GDP,70%以上的技術創新成果和80%以上的勞動力就業。在“疫情”影響下,中小企業如何破解經營困境,實現逆勢突圍?目前,抗擊疫情處于全社會行動的最優先級,但經濟如何發展也牽動著全社會人民的心緒,如何支持中小企業渡過難關成為難題?

本文匯總了從國家到地方陸續出臺的有力措施,從金融機構到行業層面的有力支持,全國各層面都在努力“共克時艱,打響一場保護中小企業的戰斗。
2020年,國家層面出臺多項政策支持相關企業戰勝疫情帶來的一系列影響。
就支持金融服務疫情防控來看,2020年1月26日,中國銀保監會發布《關于加強銀行業保險業金融服務 配合做好新型冠狀病毒感染的肺炎疫情防控工作的通知》,專門提出要做好受困企業金融服務。2020年2月1日,中國人民銀行、財政部、中國銀保監會、中國證監會、國家外匯局等五部門聯合發布了《關于進一步強化金融支持防控新型冠狀病毒感染肺炎疫情的通知》,包括五部分,共30條措施。2020年2月2日,財政部又發布了《關于支持金融強化服務 做好新型冠狀病毒感染肺炎疫情防控工作的通知》。
此外,為了解新型冠狀病毒疫情對中小企業生產經營的影響,工信部也發文開展疫情對中小企業影響問卷調查。

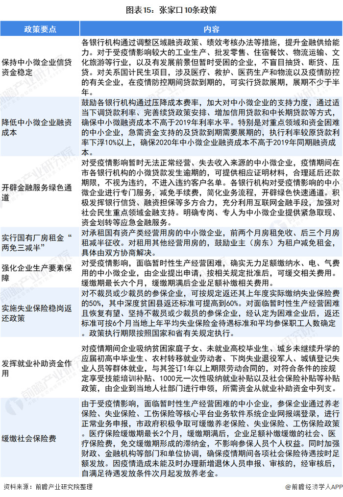
2月2日,蘇州市人民政府出臺了《關于應對新型冠狀病毒感染的肺炎疫情支持中小企業共渡難關的十條政策意見》(簡稱:蘇“惠”十條)。政策覆蓋到全市受到疫情影響,生產經營遇到困難的中小企業,支持措施涉及加大金融支持、穩定職工隊伍、減輕企業負擔3個方面的共10條政策。繼蘇州之后,2月3日,北京、上海等多地開始行動起來為疫情中承壓的中小企業雪中送炭。
通過匯總和比較各地區出臺政策的維度和要點,大多都集中在四個方面:加大金融支持、穩定職工隊伍、減輕企業負擔、完善政策執行、外貿服務、防護物資供應等方面,都是解決企業在疫情發展情況下的燃眉之急,直擊企業運營難點。
此外,值得注意的是,北京出臺政策重要方向之一是“發揮科技創新對疫情防控支撐作用”,是政策亮點,在給予企業支持力量的同時也大力鼓勵企業開展對抗疫情的相關研究。
具體包括三個方向,第一,加強防疫藥品研發和技術攻關。出臺加強新型冠狀病毒感染的肺炎科技攻關促進醫藥健康創新發展的相關政策,支持醫療機構積極開展針對新型冠狀病毒感染的肺炎預防、診斷與治療創新品種臨床研究,推動創新醫療器械、創新藥盡快進入臨床應用,支持醫藥類企業加快抗病毒藥物、檢測試劑研發和排產。
第二,加強與疫情防控所需藥品和醫療器械產品生產企業對接,鼓勵在中關村相關分園落地。充分發揮第三方技術服務平臺作用,加速相關藥品、醫療器械等技術產品的研發生產。
第三,促進大數據和人工智能應用。深入實施北京大數據行動計劃,鼓勵政府數據和社會數據融合共享、互動互用,聯合開展篩選排查、物資調配等智能應用研發。完善“北京市新型冠狀病毒感染的肺炎在線醫生咨詢平臺”,支持醫療人工智能關鍵技術研發及產品示范。














在中央發布多項強化金融服務,支持防控新型冠狀病毒感染肺炎疫情的舉措后,銀行業等金融機構積極響應,在服務疫情流行地區防控企業的同時,也積極助力受疫情影響的小微企業的發展,提供差異化優惠的金融服務;如招商銀行、中國建設銀行、交通銀行、農業銀行等。

多個行業協會及部分省份的地方政府發起了為中小企業減免租金的倡議,其中萬達、龍湖、華潤、保利等地產商紛紛宣布了對旗下商業項目的租金減免政策,幫助旗下商戶一起克服困難,挺過艱難時刻。

在這個特殊時期里,每一個中小企業、每一位創業者都面臨著生存壓力,除了接受政府、行業的支持,危難之時,企業更重要的是要穩住自身,進行戰略思考。此外,經濟的發展離不開“信心”,消費者對經濟有信心,社會消費上行,企業家就有信心進行投資和生產,失業率才不會大幅提升,在這樣一個“正向循環”的形勢下,經濟必定會走出陰霾,引來朝陽。
